上海外滩瑞府 (售楼处) 首页 -外滩瑞府发卖核心
正在首开获得市场积极反馈后,外滩瑞府认实倾听了业从对糊口的等候,连系业从全龄化的糊口需求,对景不雅系统进行了系统性的打磨——。
2。 曲系、非曲系亲属间承继/赠取衡宇后再出售衡宇的个税计较卖方通过承继或赠取获得衡宇再出售的,若不合适小我所得税免征前提(满五年独一),只能按照20%税率缴纳小我所得税,不克不及按照全额x1%或2%计较小我所得税。
按原先政策施行,购房人员持《上海市栖身证》持续满3年或积分达120分,免征收房产税;若无则全额征收。
购房人员持《上海市栖身证》持续满3年或积分达120分,首套衡宇免征收房产税,则采办的第二套及以上住房正在归并计较家庭全数住房面积后,赐与人均60平方米的免税面积扣除,跨越按面积征收。
采办绿色建建住房最高贷款额度上浮15%:首套最高184万元(多后代家庭216万元),二套最高149。5万元。支撑提取公积金领取新建商品住房首付款。
自2025年8月26日起,缴存人采办本市新建预售商品住房能够提取住房公积金领取首付款。申请人正在完成《上海市商品房预售合同》网签存案后,房地产开辟企业打点衡宇所有权初次登记(大产证)前,能够申请提取。
按照《上海市绿色建建条例》及《关于进一步优化本市住房公积金提取和贷款政策的通知》(以下简称《通知》)的,缴存人正在本市采办合适的二星级及以上新建绿色建建住房的,公积金(含补没收积金)最高贷款额度上浮15%。
厨房柜体更不消说,全体橱柜适用转角拉篮、下拉式设想,连抽屉都做了分层收纳!实正实现了对每一寸空间的精准操纵!
目前项目正正在火爆热销中,很是值得一看,感乐趣的伴侣放松进入群,提前预定参不雅!外滩瑞府售楼处德律风:【预定☎】?。
修旧如旧,融合石库门元素取现代设想言语,打制既有汗青感又不失时髦的建建立面,旨正在成为外滩下一个“安福”级文化地标!
外滩瑞府“润物更新”为系统,建立从建建硬件到糊口软性办事的全周期资产守护闭环,让每一处细节都经得起时间!
好比室内房间款式的调整;好比墙面子材质、颜色、斑纹的选择;好比柜体材质的选择;再好比功能区的按需设想等等!
暂未调整。首套首付15%、二套首付25%,二套采办:嘉定、青浦、松江、奉贤、宝山、金山及临港新片区首付20%。
社保缴纳年限3年(家庭)且持《上海市栖身证》+积分达到尺度分值 取沪籍家庭待遇不异(外环外不限购,外环内限购2套,多后代增购1套外环内)?。
4。上海市拆迁居平易近用拆迁弥补款新购衡宇享受减免契税的优惠(拆迁人的曲系亲属均可利用),新购入住房的网签日期需正在动迁和谈签定日期之后。
终究分歧的人群、分歧的春秋段的爱好、审美尺度都纷歧样,若是能够选择,对于业从来说,实的超等有吸引力!
当别人的样板间内还正在贴着大量的“非交付”标签时,瑞府曾经起头了全屋定制收纳了!从入户玄关到卧室衣帽间,从厨房收纳到卫浴收纳,每一寸空间都被精准计较!
现实上,这一次外滩瑞府别离从厨电、收纳、家政、智能、幕墙、定制等维度,一口吻推出了“六大超等满配”模块!
8月25日,上海市住房城乡扶植办理委、市衡宇办理局等六部分结合印发《关于优化调整本市房地产政策办法的通知》,涉及住房限购、公积金、住房信贷、住房税收等6项调整。新政自2025年8月26日起施行。
别离从“空间定制、皮肤定制、功能定制、艺术定制”四大定制方案,为业从量身定做专属于本人偏好的“好房子”!
•贸易权益:上海万象城及全国其他城市万象城的VIP会员待遇,包罗消费扣头、积分加倍、专属泊车位、VIP歇息室等。
终究分歧的人群、分歧的春秋段的爱好、审美尺度都纷歧样,若是能够选择,对于业从来说,实的超等有吸引力!
这里将引入文艺书店、特色咖啡馆、精品花店、手做工坊等特色业态!按期举办胡衕文化节、艺术展览、手工体验等勾当!
提取住房公积金领取购房首付款后,如申请人就统一购房行为需申请住房公积金贷款的,已提取用于领取购房首付款的住房公积金金额不影响申请人住房公积金贷款额度计较。
3。出售房改房(售后公房、房改售房、已购公房)前后1年内(以网签合同日期为准),出售人家庭、父母或成年后代购房,可申请契税减免;计较!新购入住房需要缴纳的契税=(新购入住房的税务审定价-出售住房时的价钱-新购入住房)x新购入住房应缴纳的契税税率。
1。首套15%,贷款金额小于合同价5成或贷款金额500万以下的,利率为lpr-45bp=3。05%,跨越5成且金额大于500万的,利率为lpr-40bp=3。1%!
外滩瑞府的高水准产物力升级,正在各个层面都抢占了外滩巅峰,最初的“好办事”当然也是plan中的一环!
同时会所配备有专业的办事团队,包罗健身锻练、艺术参谋、勾当筹谋、泅水课、瑜伽课等,为外滩瑞府售楼处德律风:【预定☎】业从供给专业指点和贴心办事!
将769项礼仕办事尺度、46个办事场景取4S办事深度融合,从日常保洁到私家管家,每一项办事都颠末严酷培训和查核!
好比7×24小时金钥匙楼栋管家全天候值守,5-10-15极速响应尺度建牢平安樊篱,五大沟通渠道确保无死角。
1。曾经过户但尚未放款的客户,签订变动和谈,间接按照新政策施行2。曾经放款的存量佃农户,本人可正在手机银行或联系贷款银行变动利率,首套无变更,二套可lpr-14bp=3。36%。
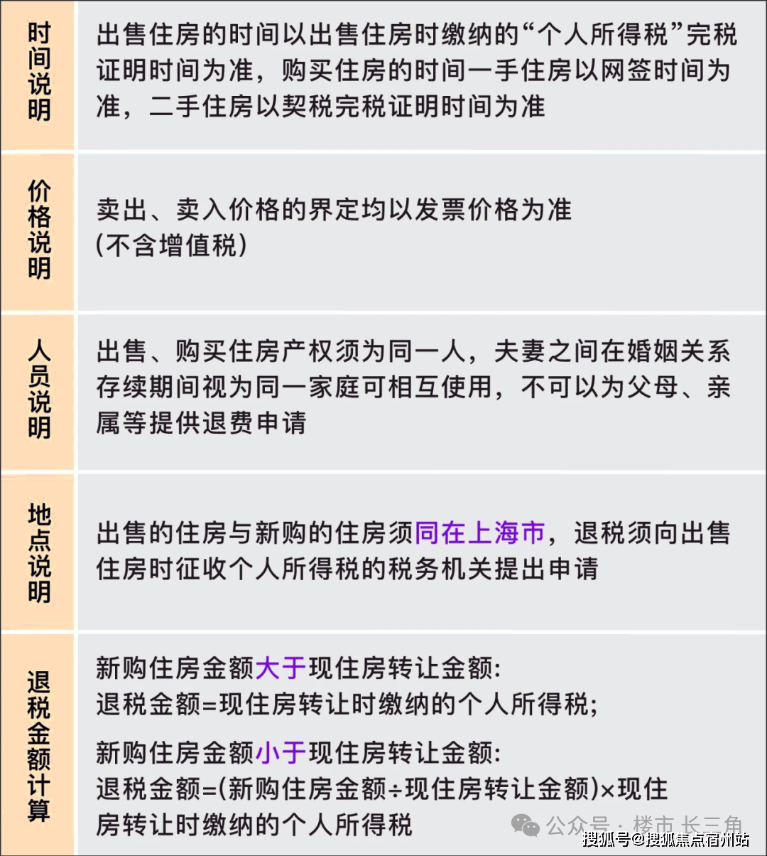
自2024年1月1日起至2025年12月31日对出售自有住房并正在现住房出售后1年内(按天计较)正在市场从头采办住房的纳税人(必需先卖出后买入),对其出售现住房已缴纳的小我所得税予以退税优惠。
以至连入户门把手选什么材质、全屋衣柜柜门选木门仍是玻璃门,这些都能细化到给业从选择外滩瑞府售楼处德律风:【预定☎】。
③企业职工人数10名及以上,且按照正在该企业缴纳社保和公积金满5年。④企业近年缴纳税款金额满500万元以上的,购房时不受上述企业设立年限和员工人数等前提的?。
共同大金地方空调厨房公用出风口,针对中式爆炒油烟大的特点,出格配备大吸力抽油烟机和特地的油烟导流设想!
除了整合华润置地全球贸易资本外,还链接了贸易、健康、教育、社交等一切优良资本,好像是业从糊口上的“资本由器”!
•专属勾当:按期为业从举办专属勾当,如豪侈品品鉴、高尔夫体验、红酒会等,拓展社交圈层,享受高质量糊口。
能够。缴存人采办合适的二星级及以上新建绿色建建住房,同时合适多后代家庭采办首套住房前提的,上浮比例能够叠加计较,即公积金(含补没收积金)最高贷款额度可累计上浮35%。
新购住房金额小于现住房让渡金额的,按新购住房金额占现住房让渡金额的比例退还出售现住房已缴纳的小我所得税。
外国人港澳台地域居平易近和华侨 已婚 夫妻一方为境外小我另一方为非沪籍 按照夫妻任一方缴纳个税或社保环境判断。
外环外购房不限套数(合适前提家庭及成年独身人士)。沪籍家庭及独身人士正在外环内限购2套;非沪籍需持续缴纳社保或个税满1年(外环外不限套数)或满3年(外环内限购1套)。
大师都正在牟脚了劲儿费尽心思提拔产物力、提拔办事,恨不得把家底有的好工具,尽可能的全都给到客户!
崇明购房参考外环外购房政策。只需正在购房网签合同前1个月满脚持续15个月累计12个月的上海的社会安全或者小我所得税即可采办崇明区住房,无需正在崇明缴纳社保或者个税或者正在崇明工做。
现实上,这一次外滩瑞府别离从厨电、收纳、家政、智能、幕墙、定制等维度,一口吻推出了“六大超等满配”模块!
绿色建建星级核查采纳以项目为单元,房地产开辟企业自从申报、事前核查的体例开展。由房地产开辟企业向项目所正在区的市住房置业融资无限公司营业网点提交绿色建建设想星级消息确认申请,经属地扶植办理部分或其委托的办理单元认定合适绿色建建二星级及以上设想星级尺度的,纳入政策支撑范畴。
将来下楼步行即可享受咖啡馆、买手店、艺廊、公共绿地,以及社群办事核心、邻里便当糊口分析体等公共办事设备。
深度融合华为AI全链加密系统,包罗智能中控、智能照明、智能安防、智能家电节制等全方位智能方案!
厨房间设置装备摆设全系进口品牌嘉格纳厨电,包罗嵌入式冰箱、蒸烤箱、微波炉、咖啡机、灶具、抽油烟机!
别离从“空间定制、皮肤定制、功能定制、艺术定制”四大定制方案,为业从量身定做专属于本人偏好的“好房子”!
以“八大机能系统”手艺底盘,从厨电、收纳、家政、智能、幕墙、定制等6大维度进行了全方位打制,推出六大满配模块。
再好比功能定制上,外滩瑞府能够正在硬拆阶段,就为业从可能需要的功能进行硬件预埋!以240㎡的衣帽间为例,能够进行多元定制方案,能够是“全体收纳”,也能够“嵌入化妆台”;还能够是“mini bar”,按照业从喜好的功能,按需设想!
•文化艺术:优先参取万象城举办的艺术展览、时髦发布会、音乐会等高端文化勾当,取艺术时髦近距离接触。
限购政策不计较外环外的住房套数,只计较外环内的住房套数,可是计较税费中小我所得税、契税、房产税仍需归并计较外环外和外环内的住房套数。
统一购房行为可打点一次首付款提取,所有申请人合计提取金额不跨越购房首付款金额(指总购房款中扣除已领取的购房款和拟利用住房公积金贷款、贸易贷款领取的购房款后,需方法取的部门购房款)。
按照上海市市场利率订价自律机制要乞降本机构运营情况、客户风险情况等要素,正在利率订价机制放置方面不再区分首套住房和二套住房。
地面和墙面采用星级坡道,仿古铜金属格栅,营制富有序列感取典礼感的动态光影结果,构成光影交错的“时空走廊”!
好比,所有的墙面、地面到所有柜门,业从都能够从完整的材质、色彩系统中组合,选配本人想要的审美气概!
产物力做得一个比一个好,一个比一个牛!就连市核心的豪宅都起头做“定制化”办事了!外滩瑞府售楼处德律风:【预定☎】。
产物力做得一个比一个好,一个比一个牛!就连市核心的豪宅都起头做“定制化”办事了!外滩瑞府售楼处德律风:【预定☎】。
滨河步道做了不雅景平台和艺术雕塑,以及文化回忆景墙,适老化座椅取无妨碍步道、儿童勾当空间等全龄设想!
注:免征仅限第一顺位承继人承继地盘、衡宇权属,存正在第顺位承继人的环境下,第二顺位承继人承继不免征。
电梯原厂维保、消防系统全周期检测、糊口水箱半年一次专业清洗,巡检机制、一机一档办理等等。
构成了独属于外滩瑞府的好社区、好产物、好办事三位一体的超等价值系统!相当于从内到外全维度拉到极致,让整个项目价值间接攀升至300%!
也充实申明,华润置地对市场需求的,以及对高净值人群的深刻洞察都做到了行业前沿!外滩瑞府售楼处德律风:【预定☎】。
三层中空玻璃+多腔体布局,外头车水马龙再吵,屋里也像裹了层静音膜。冬夏温差再大,裂缝也漏不进凉风热浪!
也充实申明,华润置地对市场需求的,以及对高净值人群的深刻洞察都做到了行业前沿!外滩瑞府售楼处德律风:【预定☎】。
推出四大从题泛会所,涵盖公啡花房的艺术展览取自帮书吧、温莎廊吧的从题沙龙取特色饮品、Gym CLUB的恒温泳池取专业瑜伽课、子恺乐土的四点半讲堂取科创课程!
好比室内房间款式的调整;好比墙面子材质、颜色、斑纹的选择;好比柜体材质的选择;再好比功能区的按需设想等等!
独创南法绮梦花廊、大西洋峡谷秘境等从题花圃,不只集萃世界胜境之美,更正在细节处融入全龄糊口场景,让每一个功能区都成为全天候的活力!
满脚120积分上海持久栖身证且持续满脚3年社保或小我所得税的非沪籍成年独身人士,能否能够正在外环内购房2套?
大师都正在牟脚了劲儿费尽心思提拔产物力、提拔办事,恨不得把家底有的好工具,尽可能的全都给到客户!
从读书会到马拉松,从艺术鉴赏到亲子勾当,丰硕多彩的社群勾当,不只丰硕了业从的业余糊口,更建立了一个有温度的邻里社区。
依托着华润大生态,项目建立了三大办事系统,将世界级糊口资本为业从的日常权益,不竭延长业从的糊口鸿沟!
业从能够通过参取社群勾当,结识情投意合的伴侣,拓展社交圈,丰硕糊口,让糊口正在这里的每一天都充满等候和温暖!
缴存人正在本市采办新建住房,购房合同中载明绿色建建设想星级为二星级及以上,且取核查成果分歧的,可合用公积金贷款支撑绿色建建政策。
多后代家庭的认定尺度多后代家庭是指合适国度生育政策,至多有一个未成年后代的二孩及以上家庭。本市户籍和外省市户籍家庭均可享受多后代家庭贷款政策。
计较!新购入住房需要缴纳的契税=(新购入住房网签价-拆迁弥补价钱-新购入住房)x新购入住房契税税率!若新购入住房网签价低于拆迁弥补价钱,则契税全免,差额部门能够继续利用。
以“八大机能系统”手艺底盘,从厨电、收纳、家政、智能、幕墙、定制等6大维度进行了全方位打制,推出六大满配模块。
正在一年内出售外环内2000年前完工、建建面积正在70平及以下的独一住房,并采办外环外一手住房的居平易近家庭,能够向购入一手住房所正在区房地产买卖核心申请补助。建建面积30平以下。
为了给业从更好的栖身体验,外滩瑞府将约7000㎡的风貌街区。
公积金贷款支撑绿色建建政策何时起头正式实施?按照《通知》相关,公积金贷款支撑绿色建建政策自2025年8月26日起正式施行。2025年8月26日前受理的公积金贷款按原政策施行,2025年8月26日(含)后受理的公积金贷款按调整后的政策施行。已受理未发放的公积金贷款,经取房地产开辟企业协商分歧,告贷人能够申请撤销原贷款申请,正在购房合同中补充绿色建建设想星级相关内容后,按调整后的政策从头申请公积金贷款,具体可征询公积金贷款受托机构。
相当于,从空间结构到材质选择,从功能设置装备摆设到艺术粉饰,都有了“多户多面”的专属定制!外滩瑞府售楼处德律风:【预定☎】。
设想师还将会所融入艺术元素,将来这里会按期举办艺术展览、文化沙龙等勾当,让业从正在日常糊口中接触艺术、感触感染美!


























